
图1. 现代栽培甘蔗XTT22的基因组解析
现代栽培甘蔗的亚基因组显性
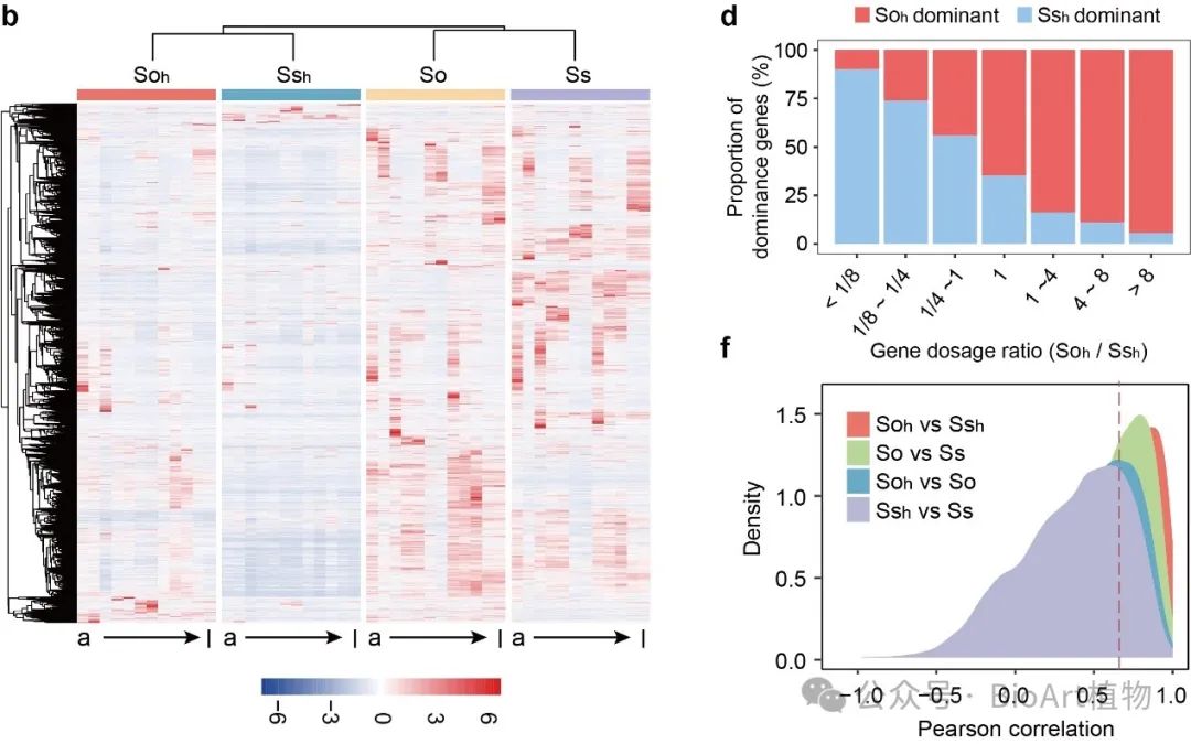
现代栽培甘蔗经过高贵种和割手密种杂交后,还经过了不少于8代的杂交,造成其基因组尤为庞大,且为非整倍体。其基因组中有70%~80%的染色体来自于高贵种,10~23%来自于割手密种,另外5%~17%来自于两个种的种间杂交。研究团队通过种间特异性的k-mer序列,揭示了两个原始种对XTT22基因组组成的贡献,其中75.7%的序列来自于高贵种,17.9%来自于割手密种。亚基因组优势是一种在多倍体中普遍存在的全基因组特征,尤其是在异源多倍体中,会表现出偏倚的分离。研究团队对两个亚基因组在12个不同组织中的表达水平进行比较,发现高贵种亚基因组具有更明显的表达优势,且等位数目越多的基因表达水平越高,说明基因剂量不平衡和潜在的转录调控相互作用是关键原因。与两个原始种的表达水平相比,两个亚基因组在XTT22基因组中呈现趋同表达趋势,反映了异源多倍化后的适应性调整。以上结果首次揭示了栽培甘蔗亚基因组间的转录表达差异,为理解不同亚基因组的功能和性状贡献提供了新视角。

图2. 现代栽培甘蔗的亚基因组显性分析
现代栽培甘蔗的超亲分离遗传机制解析
超亲分离广泛存在于多倍体植物中,为了解析甘蔗的超亲分离机制,研究团队聚焦于192份XTT22自交遗传群体,从控制植株结构和生长的叶片表型出发,通过大规模基因组重测序数据,构建了高密度遗传图谱,鉴定到49个与叶片大小相关的数量性状位点(QTLs),这些QTLs解释了叶片性状4.5%-12.8%的变异,表明叶片大小受多个基因调控,其中70%以上来自于高贵种,而27%来自割手密种。
研究还深入解析了窄叶基因NARROW LEAF 1(NAL1)对叶片大小的调控作用,发现该基因在高贵种中显著高表达,能显著增加叶片长度和宽度。水稻功能互补实验证明了NAL1基因对叶片发育的正向调控作用,并揭示其可能通过调控激素水平和光合作用效率来优化甘蔗的生长结构。上述结果为甘蔗的分子育种和表型改良提供了新思路,也为未来优化甘蔗植株架构、提高产量打下了坚实的基础。

图3. 基于高密度遗传连锁图谱对甘蔗叶片的遗传基础解析
现代栽培甘蔗的百年育种历史
甘蔗的第一个育种计划于1888年在爪哇岛和巴巴多斯展开,培育出了糖分高、抗病、适应性强的甘蔗优良品种‘POJ2878’,成为其他国家种质开发的基础,随后各个国家建立育种站培育出了适应当地的品种。
研究团队收集了183份包括所有优良品系在内的现代栽培甘蔗材料,进行了系统的群体遗传学分析,结果显示现代栽培甘蔗群体可以划分为两个亚群(Group Ⅱ和Group Ⅲ),Group Ⅱ包括一系列从中国东南部创新杂交衍生的无性系以及与海南崖城杂交或回交衍生的品系。这些种质资源,如YC71-374和YC84-125等几个优良亲本,在中国甘蔗育种体系中发挥着重要作用。Group Ⅲ包括来自国际甘蔗育种计划的主要优质品系,例如,美国的CP系列和HOCP系列,澳大利亚的Q系列,印度的Co系列和古巴的C系列,以及中国本地开发的一些品系。这两个亚群在糖分相关性状上具有明显差异,Group Ⅱ具有更高的纤维相关性状(如还原糖),而Group Ⅲ则表现出更高的糖分性状(如蔗糖含量、极性度等),反应了甘蔗育种过程中对不同品系的性状侧重差异。以上结果揭示了甘蔗种质资源中的遗传多样性,推动了甘蔗高效、可持续的育种进程。

甘蔗高糖性状关键位点的挖掘
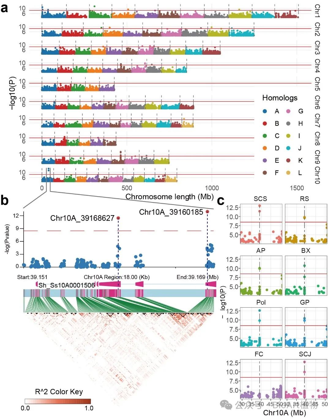
为揭示现代甘蔗高糖特征的遗传基础,研究团队收集了8个与糖分相关的性状,发现现代甘蔗品种中来自高贵种的成分占比越高,糖分性状越突出,纤维性状越低,说明高贵种对现代甘蔗高糖性状的突出贡献。此外,研究团队通过GWAS识别了多个与糖分性状相关的关键位点,其中2个SNPs位点与7个性状相关,位于10号染色体,编码NB-ARC蛋白基因。研究人员通过比较不同甘蔗种群在这些关键位点的单倍型,为理解甘蔗糖分性状的遗传基础和优化育种策略提供了全新的视角,为提升甘蔗的糖分产量和育种效率奠定了基础。

图5. 现代栽培甘蔗高糖性状的遗传基础解析
综上,该研究标志着张积森团队在甘蔗基因组研究方面取得的又一重大进展,是继2018年(Zhang et al., 2018, Nature Genetics)、2022年(Zhang et al., 2022, Nature Genetics)、2023年(Wang et al.,2023, Nature Plants)对甘蔗基因组解析后的新突破,不仅为甘蔗基因组的完整性和功能提供了深刻的见解,也为甘蔗的分子育种、表型改良及作物优化奠定了坚实的基础。
此外,张积森团队长期从事甘蔗糖分性状研究 (Sun et al., 2011, Plant Cell & Environment;Zhang et al., 2013,BMC Genomics;Chen et al., 2016, BMC Genomics;Wang et al., 2017, BMC Plant Biology;Zhang et al., 2016, BMC Genomics) ,系统鉴定了糖分代谢途径相关基因及其功能,揭示SPSA和SPSB为糖分差异关键基因(Shi et al., 2019, Tropical Plant Biology;Ma et al., 2020, BMC Plant Biology) ,构建糖分转运蛋白模型 (Hu et al., 2018, BMC Plant Biology;Zhang et al., 2020, The Plant Journal)。深入解析C4光合途径(Li et al, 2020, Plant Cell Physiol; Jiang et al, 2023, The Plant Journal),揭示了甘蔗NADP-ME基因调控机制(Hua et al., 2024, Plant Physiology; Hua et al., 2024, Planta) 。相关成果推动了甘蔗糖分代谢和光合作用的研究进展。
该论文的共同第一作者包括米兰电竞 ,传承竞技之魂,开启电竞新篇张积森教授、福建农林大学-米兰电竞 ,传承竞技之魂,开启电竞新篇联合培养的博士生齐浥颖、米兰电竞 ,传承竞技之魂,开启电竞新篇华秀婷博士、福建农林大学已毕业博士生王勇军、米兰电竞 ,传承竞技之魂,开启电竞新篇博士生汪柏宇、仲恺农业工程学院齐永文研究员、福建农林大学黄育敏博士、米兰电竞 ,传承竞技之魂,开启电竞新篇博士生余泽怀和高瑞婷,通讯作者为张积森教授。米兰电竞 ,传承竞技之魂,开启电竞新篇张木清教授、陈保善教授、姚伟教授、余凡博士、张清教授、福建农林大学刘仲健教授、唐海宝教授、邓祖湖研究员、明瑞光教授、云南甘蔗研究所刘新龙研究员、佛罗里达大学王建平教授为本研究提供了宝贵的指导。该研究得到了国家重点研发计划、广东省科技计划、国家自然科学基金、原国家863计划、福建农林大学优秀博士论文基金、国家留学基金委、中国博士后基金等项目的联合资助。
论文链接:
https://www.nature.com/articles/s41588-024-02033-w
专家点评
韩斌(中国科学院院士 )
甘蔗复杂多倍体基因组及其遗传研究:栽培甘蔗生物学研究的新篇章
甘蔗是基因组最为复杂的大宗作物之一。虽然基因组学技术的进步推动了小麦、棉花等天然异源多倍体基因组的解析,但甘蔗基因组的解析依然困难重重。其主要原因是现代栽培甘蔗融合了两种为同源多倍体原始种(高贵种2n = 8x = 80,割手密种2n = 40~128)的遗传背景。两个原始种的人工杂交和多轮回交的复杂过程,使得其基因组在同源多倍体的基础上,又加入了异源多倍体和非整倍体的特性。百年来的育种历史中,两个原始种亚基因组形成极高倍性和随机的染色体重组,给现代栽培甘蔗基因组的解析带来了极大的挑战。
自20世纪90年代甘蔗基因组表达序列标签计划(Sugarcane Expressed Sequence Tag, SUCEST) 启动以来,巴西、法国、中国、澳大利亚、美国等国家联合实施,开展了甘蔗基因组领域的攻关。虽然我国甘蔗全基因组研究开展较晚(2010年前后),但在国际上研究进展最快,其中米兰电竞 ,传承竞技之魂,开启电竞新篇亚热带农业生物资源保护与利用国家重点实验室张积森团队长期致力于甘蔗基因组学研究。2018年该团队发布了首个甘蔗割手密种同源单倍型水平的完整基因组 (Zhang et al., 2018),这一里程碑式的工作标志着甘蔗基因组研究进入了新时代。随后该团队在2022年通过解析祖先核型基因组 (Zhang et al., 2022),阐明了割手密种种质资源的演化。2023年,成功构建甘蔗最近缘的二倍体祖先端粒到端粒基因组 (Wang et al., 2023),并揭示了甘蔗属的起源。而从2018年开始,现代栽培甘蔗基因组经历了从“基本框架”到“部分染色体”的历程,R570,SP80-3280,CC01-1940,Khon Kaen 3的基因组草图相继发布(Garsmeur et al., 2018; Souza et al., 2019; Trujillo-Montenegro et al., 2021 ;Shearman et al., 2022;Healey et al., 2024)。然而,这些基因组存在大量嵌合组装并且染色体不完整、序列高度片段化等问题。导致现代栽培甘蔗基因组的真实全貌仍未揭开,极大限制了甘蔗的基础生物学研究和育种升级。
在张积森等人近期发表在《自然遗传学》上的研究中,以新台糖22号(XTT22)作为研究材料。这一品种是我国第三代主栽品种,也是最重要的甘蔗育种亲本,超过90%的第四代甘蔗品种均为新台糖系列品种的后代。作者组装出了迄今为止质量最高的现代栽培甘蔗完整基因组,并基于基因组涂染的细胞学和亚基因组特异性k-mer的方法,精准鉴定出两个原始种的血缘分布。研究首次揭示了现代栽培甘蔗复杂的基因组结构下,两个亚基因组剂量不平衡所带来的基因表达差异。其次,作者还结合甘蔗群体材料,深入探讨了现代甘蔗的育种历史,进一步加深了我们对甘蔗遗传育种历史的理解。此外,研究中的一个亮点是多倍体中遗传性状关联位点的定位。作者利用多倍体超亲分离特征,通过XTT22自交群体定位到控制叶片大小的NAL1基因,表明该基因可能是现代栽培甘蔗育种过程的一个人工选择靶点。基于单倍型水平的GWAS,作者还在自然群体中鉴定到一个来自割手密种与糖分含量相关的关键位点,为解析甘蔗中抗病性和糖产量之间的平衡奠定了重要基础。
总之,XTT22基因组的解析对中国甘蔗育种有着深远的影响。多倍体遗传位点定位的成功实践是该领域的重要突破,张积森团队的该项工作不仅延续了以往的研究成果,也为甘蔗生物学研究开辟了新篇章。
专家点评
张献龙(中国工程院院士 )
甘蔗栽培种基因组十分复杂,其两个亚基因组高度不平衡,且存在高比例的非同源重组,同源组染色体在10~12条之间,是世界上最具挑战的基因组之一。甘蔗基因组研究前后经历了近30年的漫长过程,甘蔗基因组计划几乎与拟南芥、水稻等模式植物的基因组计划同步开展,早期以巴西为代表的研究团队开启了甘蔗表达序列标签(EST)测序计划 (Vettore et al., 2003),其后,国内张积森等研究团队解析了首个完整的同源多倍体甘蔗割手密种(野生种)基因组(Zhang et al., 2018)和甘蔗复合体基因组(Wang et al., 2023; Kui et al., 2023),系统阐明了甘蔗割手密种的种质资源演化(Zhang et al., 2022),为超复杂的异源同源非整倍体的现代栽培甘蔗研究奠定了重要的基础。近年,以中国、法国、巴西研究团队为代表的多个国家团队发布了现代栽培种甘蔗草图和部分染色体图谱(Garsmeur et al., 2018; Souza et al., 2019; Trujillo-Montenegro et al., 2021; Shearman et al., 2022; Bao et al., 2024; Healey et al., 2024);近期,张积森研究团队在《自然遗传学》上发表研究论文,解析了现代栽培种甘蔗新台糖22号基因组 (Zhang et al., 2025),获得了迄今为止组装质量最高、最完整的现代栽培甘蔗基因组,该测序的品种(新台糖22号)是我国第三代主栽品种(种植面积曾达到85%以上),也是目前第四代主栽品种培育过程中的最重要的亲本。该基因组的解析进一步奠定了我国在甘蔗前沿基础研究领域的国际领先地位,引领了现代栽培种甘蔗育种研究进入基因组学时代,也必将推动我国甘蔗生物育种研究的快速发展,从而实现甘蔗育种升级。
主要参考文献:
1. Jisen Zhang*#, Xingtan Zhang#, Haibao Tang#, Qing Zhang#, Xiuting Hua, Xiaokai Ma, ....,Chifumi Nagai*,Ray Ming*. Allele-defined genome of the autopolyploid sugarcane Saccharum spontaneum L.(2018). Nature Genetics, DOI: 10.1038/s41588-018-0237-2.50 : 1565–1573
2. Qing Zhang#, Yiying Qi#, Haoran Pan#, Haibao Tang#...., Jisen Zhang*. Genomic insights into the recent chromosome reduction of complex autopolyploid sugarcane S. spontaneum.2022. Nature Genetics. 10.1038/s41588-022-01084-1.
3. Tianyou Wang*, Baiyu Wang*, Xiuting Hua*, Haibao Tang*, ...., Wei Yao†, Jisen Zhang†.A complete gap-free diploid genome in Saccharum complex and the genomic footprints of evolution in the highly polyploid Saccharum genus. (2023). Nature Plants. 10.1038/s41477-023-01378-0
4. Xiuting Hua, Huihong Shi, Gui Zhuang, ...., Muqing Zhang*, Haibao Tang2* and Jisen Zhang1*. Revealing the Regulatory Network of the Late-Recruited Primary Decarboxylase C4NADP-ME in Sugarcane.(2024). Plant physiology.
5. Qing Jiang†, Xiuting Hua†, Huihong Shi†, .... Jisen Zhang*. Transcriptome dynamics provides insights into divergences of photosynthesis pathway between Saccharum officinarum and Saccharum spontaneum. (2023) The Plant Journal. DOI: 10.1111/TPJ.16110