English
考生和访客
校友
在校生
教职工
米兰电竞 ,传承竞技之魂,开启电竞新篇
米兰电竞 ,传承竞技之魂,开启电竞新篇概览
学校概况
发展历程
首任校长
现任领导
历任领导
领导题词
米兰电竞 ,传承竞技之魂,开启电竞新篇章程
校友风采
学校标识
校园景观
走进米兰电竞 ,传承竞技之魂,开启电竞新篇
信息公开
机构设置
教育教学
本科生教育
实验中心
研究生教育
国际教育
继续教育
教师信息网
科学研究
科研机构
重要获奖成果
博士后流动站
学术期刊
学科建设
一流学科
重点学科
学位授权点
招生就业
本科生招生
研究生招生
留学生招生
继续教育招生
就业服务指导
公共服务
信息门户
办事大厅
图书馆
校园网
交通信息
常用电话
书记校长信箱
校历
超算平台
网上报修
VPN系统
君武盘
学校规划图
正版化软件
大型仪器设备共享平台
分析测试中心
校园文化
线上校史馆
党校在线
雨无声
米兰电竞 ,传承竞技之魂,开启电竞新篇易班
米兰电竞 ,传承竞技之魂,开启电竞新篇校报
米兰电竞 ,传承竞技之魂,开启电竞新篇微博
体育文化
学术活动
位置:
米兰电竞 ,传承竞技之魂,开启电竞新篇
>
学术活动
> 正文
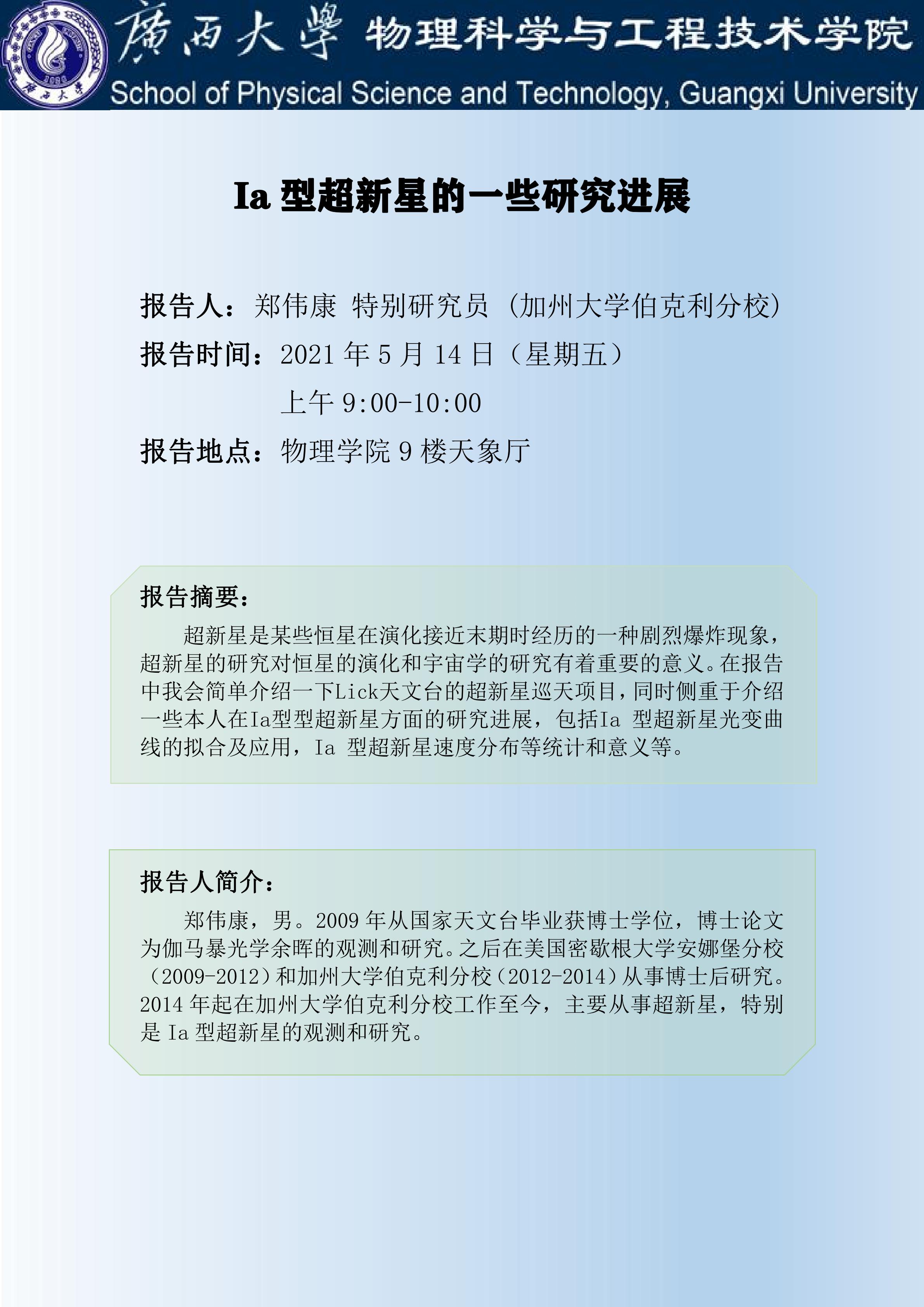
物理科学与工程技术学院学术报告:Ia型超新星的一些研究进展
作者: 编辑:科技处 来源: 发表于: 2021-05-13 15:47 点击:
学术活动日期
5月14日
时间
9:00-10:00
主讲人
郑伟康 特别研究员
地址
物理学院9楼天象厅
编辑:科技处
上一条:
图书馆数据库培训:Emerald数据库资源使用与投稿交流
下一条:
君武大讲堂-资源环境与材料学院学术报告:表面亲水性的分子机制溯源
威客电竞app下载官方版
|
万象城平台_万象城(中国)一站式服务平台
|
米兰电竞(中国)
|
米兰电竞
|
必威平台
|
米兰电竞(中国)官方网站
|
荣耀体育网页版
|
杭州市建设工程管理集团有限公司
|
荣耀体育官方网页版
|